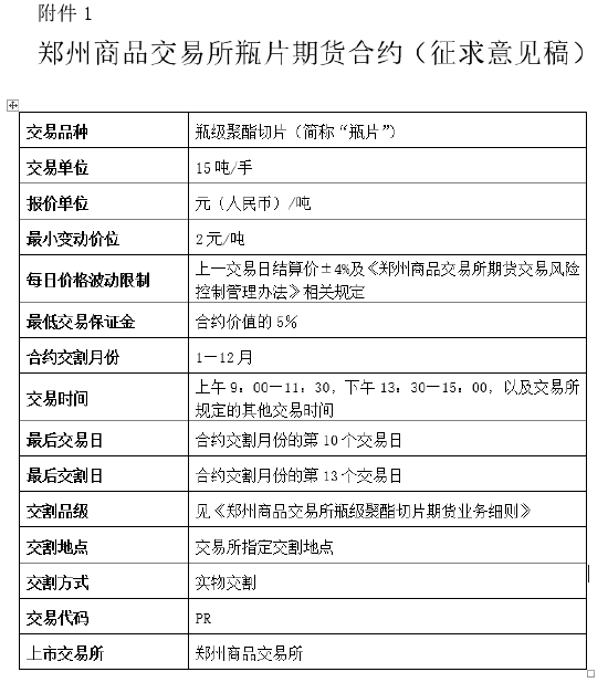
郑商所发布关于瓶片期货合约及业务细则征求意见的公告

根据《中华人民共和国期货和衍生品法》《期货交易管理条例》《期货交易所管理办法》等有关法律、法规和规章,现将郑州商品交易所瓶片期货合约(征求意见稿)、《郑州商品交易所瓶级聚酯切片期货业务细则(征求意见稿)》予以公布。欢迎市场各方提出宝贵意见和建议。

附件2《郑州商品交易所瓶级聚酯切片期货业务细则(征求意见稿)》.docx

标签: 郑商所
相关文章
- 详细阅读
- 详细阅读
-
徽商期货获郑商所2024实体经济服务案例三等奖详细阅读
徽商期货获郑商所2024“高质量发展中的期货力量”实体经济服务案例三等奖 近日,在郑州商品交易所举办的2024“高质量发展中的期货力量”征...
2024-12-25 91 郑商所
- 详细阅读
-
分享抽好礼!2024年郑商所“投教先锋”入围团队优秀作品展示开始!(内附抽奖码)详细阅读
中奖率超高!分享“2024年郑商所“投教先锋”入围团队优秀作品展示”,智能手表、蓝牙耳机等共计43件精美礼品等您来拿! 活动时间:2024...
2024-10-24 107 郑商所
-
郑商所注册的条件是什么?这些条件对市场参与者有何影响?详细阅读
郑州商品交易所(简称郑商所)作为中国四大期货交易所之一,其注册条件对于市场参与者而言至关重要。了解这些条件不仅有助于企业合规经营,还能提升市场透明度和...
2024-09-12 108 郑商所
